您在日复一日的临床工作或科学研究中,是否曾灵光一现,想到一个可以改进手术器械、优化护理流程、提升诊断精度或治疗效率的绝妙点子?您是否曾为某个未被满足的临床需求而辗转反侧,并构思了一个解决方案?
如果是,那么您已经手握一颗可能改变医疗实践的“种子”。然而,一颗种子要长成参天大树,需要合适的土壤、阳光、水分和精心的培育。临床创意也是如此,它需要经历一个系统性的、专业的“转化”过程,才能从实验室的笔记本或脑海中的构想,变成真正能在市场上流通、惠及广大患者的医疗器械、药品或软件。
本指南的目的,就是为您提供这张“培育地图”。我们将用最直观的方式,为您解读:
您的项目属于哪一类?(项目分类)
从想法到产品需要经历哪些步骤?(项目阶段)
在每个阶段,您的“金点子”价值几何?(商业价值评估)
您可以通过哪些方式实现转化?(成果转化方式)
我们希望,通过这份指南,您能从一个创新的“发明者”,成长为兼具商业思维的“创业者”,最终成功地将您的智慧转化为社会价值和商业价值。
第一章:明确您的项目类型——我们到底在“造”什么?
不同类型的医疗项目,其开发路径、监管要求、周期和成本天差地别。首先,请对您的项目进行精准定位。
1.1 医疗器械
指直接或间接用于人体的仪器、设备、器具、材料等,其效用主要通过物理等方式获得。核心特点是:作用途径是物理/机械/电子,而非药理、免疫或代谢。
按风险等级分类(中国NMPA/美国FDA通用逻辑):
Ⅰ类(低风险): 如手术刀、纱布、轮椅。通常无需临床试验,注册流程相对简单。
Ⅱ类(中风险): 如输液泵、监护仪、大部分手术器械。通常需要临床评价(部分需要临床试验)和更全面的技术文件。
Ⅲ类(高风险): 如心脏起搏器、人工关节、植入式支架。必须进行严格的临床试验,注册审批流程最长、最复杂。
按技术形态分类:
有源器械: 需要电源驱动的设备,如MRI、呼吸机。
无源器械: 不依赖电源的器械,如支架、缝合线、骨科植入物。
体外诊断试剂(IVD): 用于体外检测人体样本,如血糖仪、新冠病毒检测试剂盒。其监管路径与医疗器械类似,但有其特殊性。
软件即医疗设备(SaMD): 独立运行的软件,用于医疗目的,如AI影像辅助诊断软件、疾病风险预测算法。
1.2 药品(包括生物制品)
指用于预防、治疗、诊断人的疾病,有目的地调节人的生理机能并规定有适应症或者功能主治、用法和用量的物质。核心特点是:作用途径是药理、免疫或代谢。
化学药: 小分子药物。
创新药: 全新化学结构的药物。
仿制药: 与原研药具有相同活性成分、剂型、给药途径和治疗作用的药品。
生物药: 大分子药物,通常来自生物体。
抗体、疫苗、基因治疗、细胞治疗等。 这类产品技术前沿,监管路径复杂,研发成本极高。
1.3 诊断/检测技术
介于器械和药品之间,但有其独特性。
新型检测方法/panel: 如基于新的生物标志物的癌症早筛方案。
伴随诊断试剂盒: 用于识别最可能从某款药品中受益的患者。
1.4 数字健康/医疗服务
临床决策支持系统(CDSS): 辅助医生进行诊断和治疗决策的软件。
患者管理平台: 用于慢病管理、术后随访的软件系统。
新型医疗服务模式: 如基于5G的远程手术方案、优化院内流程的智能化方案。
一句话小结: 首先,请明确您是在“造”一个物理设备,还是在“研发”一种化学/生物分子,或是“开发”一套算法/服务。这决定了后续所有工作的方向。
第二章:洞悉项目的转化阶段——我们走到哪一步了?
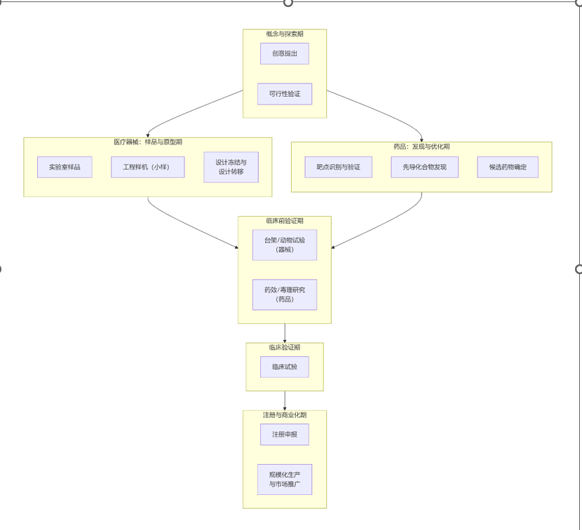
这是本指南的核心。我们将以医疗器械和药品这两大主流方向为例,详细拆解其“从0到1”的全过程。请您将整个过程想象成“造房子”和“养孩子”的结合,既有明确的工程阶段,又有漫长的培育周期。
为了更直观地理解,我们将整个过程划分为五大时期,并对比医疗器械与药品的路径差异:

上图为转化路径总览,下文将对每个阶段进行详细阐述。
时期一:概念与探索期
这个阶段的核心目标是回答:“这个想法在科学和原理上是否可行?它真的能解决临床问题吗?”
阶段1:创意提出
状态: 一个清晰的临床痛点和一个初步的解决方案构想。可能只有几张草图、几段文字描述。
需要解决的问题:
这个痛点是否普遍?市场容量多大?
现有的解决方案有哪些?各自的优缺点是什么?
我们的创意相比现有方案,优势在哪里?(创新性)
输出的技术文件:
项目构想书: 清晰描述痛点、解决方案、创新点、初步的市场分析。
专利检索报告: 初步判断创意的新颖性,评估专利风险与布局可能性。
阶段2:可行性验证
状态: 通过简单的实验或模型,初步证明了核心原理是成立的。
需要解决的问题:
核心的技术原理能否在简单的实验室环境下被验证?
是否存在无法克服的技术瓶颈?
输出的技术文件:
可行性实验报告。
初步的技术方案设计文档。
可能产生一份“临时专利申请”或“发明专利”申请文件。
时期二:样品与原型期(医疗器械) / 发现与优化期(药品)
这个阶段的核心目标是:“做出一个能工作的原型(器械),或找到一个有潜力的候选分子(药品)。”
针对医疗器械:
阶段3:实验室样品
状态: 在实验室环境下,用手工或非标准工艺制作的、功能不完整或不稳定的初级样品。俗称“手工版”。
需要解决的问题:
核心功能能否实现?
基本的性能参数是否达标?
输出的技术文件:
实验室样品实物。
初版产品技术要求(草案)。
实验室测试数据。
阶段4:工程样机(小样)
状态: 使用标准件或准标准工艺制造的、功能和性能接近最终产品的样品。它基本稳定,可用于初步的实验室测试和展示。俗称“工程版”。
需要解决的问题:
产品的稳定性、可靠性如何?
初步的用户体验(人因工程)如何?
初步的成本构成是怎样的?
输出的技术文件:
工程样机实物。
完整的工程设计图纸、软件代码。
工程验证测试报告。
更完善的产品技术要求。
阶段5:设计冻结与设计转移(关键节点)
状态: 所有设计参数均已确定,不再轻易变更。设计图纸和技术文件被“冻结”,并转移给生产团队,为批量生产做准备。
需要解决的问题:
设计是否满足了所有用户需求和监管要求?
设计方案能否被稳定地、重复地生产出来?
输出的技术文件(这是注册的基石):
设计历史文件(DHF): 记录从需求到设计的全过程。
产品技术要求(最终版)。
风险管理文件。
工艺验证方案。
针对药品:
阶段3:靶点识别与验证
状态: 找到一个与疾病相关的生物靶点(如蛋白、基因),并证实干预该靶点能产生治疗效果。
阶段4:先导化合物发现与优化
状态: 通过高通量筛选、计算机辅助设计等方法,找到一些对靶点有活性的化合物(先导化合物),并对其进行化学修饰,优化其活性、选择性、药代动力学性质。
阶段5:候选药物确定
状态: 从众多优化后的化合物中,选出综合表现最优的一个,确定为候选药物,进入正式的临床前开发。这是一个里程碑式的节点。
时期三:临床前验证期
这个阶段的核心目标是:“在进入人体试验之前,充分证明产品的有效性和安全性。”
阶段6:台架试验与动物试验(器械) / 药效学与毒理学研究(药品)
状态: 在非临床环境中进行系统性测试。
需要解决的问题(器械):
产品的性能、耐久性、可靠性是否达到预期?
生物相容性如何?(与人体组织接触时是否安全)
需要解决的问题(药品):
在动物模型中是否有效?(药效学)
对动物的毒性多大?安全剂量范围是多少?(毒理学)
药物在动物体内的吸收、分布、代谢、排泄过程如何?(药代动力学)
输出的技术文件:
完整的临床前研究报告(台架、动物、生物相容性、药效、毒理等)。
这是向监管机构提交 (在中国是国家药品监督管理局NMPA) 申请临床试验(器械为“临床试验审批”,药品为“新药临床试验申请”)的核心材料。
时期四:临床验证期
这个阶段的核心目标是:“在人体上证明产品的安全性和有效性。”
阶段7:临床试验
状态: 在严格控制的条件下,于人体(患者或健康志愿者)身上进行测试。通常分为:
I期: 主要关注安全性,也在小范围人群中进行初步的药代/药效研究。
II期: 初步探索有效性,并为III期临床试验设计提供依据,同时继续评估安全性。
III期: 大规模确证性试验,为产品注册提供最终的有效性和安全性证据。
需要解决的问题:
产品对目标患者是否真的有效?
在更大的人群中,不良反应的发生率和严重程度如何?
产品的风险-获益比是否正向?
输出的技术文件:
临床试验方案。
临床试验报告(这是注册审批的“决胜”文件)。
统计分析和数据管理文件。
时期五:注册与商业化期
这个阶段的核心目标是:“获得市场准入许可,并成功将产品推向市场。”
阶段8:注册申报
状态: 向监管机构(如中国NMPA、美国FDA)提交所有研究数据,申请产品上市许可。
需要解决的问题:
所有技术文件是否完整、合规?
是否满足了监管机构的所有要求?
输出的技术文件:
庞大的注册资料卷宗(如中国的注册资料目录)。
最终获得《医疗器械注册证》或《药品注册批件》。
阶段9:规模化生产与市场推广
状态: 产品正式上市销售。
需要解决的问题:
能否建立稳定、可控、符合质量体系(如GMP)的大规模生产线?
市场策略、销售渠道、医保支付如何解决?
上市后不良反应监测和产品追溯体系如何建立?
输出的技术文件:
建立完整的生产质量体系文件。
上市后研究计划。
第三章:评估项目的商业价值——我的“孩子”值多少钱?
商业价值评估是一个复杂的过程,涉及多种方法。此处提供一个基于阶段估值法的简化参考模型,帮助您建立一个直观概念。请注意,以下估值仅为非常粗略的参考范围,具体项目因技术壁垒、市场大小、团队能力等因素差异巨大。
我们通常采用 “风险调整后的未来收益折现法” 的思路:一个项目未来的潜在总收益是固定的,但每向前发展一个阶段,它所面临的技术、临床、注册、市场风险就降低一层,因此其现值(当前估值)就提高一层。
假设一个成功的医疗器械/药品,上市后第5年能达到峰值销售额5亿人民币,其生命周期内总利润的现值为10亿人民币。那么在不同阶段,其估值大致如下:
阶段 | 技术成熟度 | 风险等级 | 估值占潜在总价值的比例 | 粗略估值参考(人民币) | 价值体现与驱动因素 |
1. 创意提出 | 想法 | 极高 >90% | 0.1% - 0.5% | 10万 - 500万 | 创意的独创性、临床痛点的强度、市场潜力。价值在于“可能性”。 |
2. 可行性验证 | 原理验证 | 很高 ~80% | 0.5% - 2% | 100万 - 2000万 | 核心原理得到初步数据支持。可能拥有临时专利。 |
3. 实验室样品(械) | 初级样品 | 高 ~70% | 2% - 5% | 200万 - 5000万 | 有了可演示的实体或明确的活性分子。专利保护是关键。 |
先导化合物(药) | |||||
4. 工程样机(械) | 功能原型 | 中高 ~60% | 5% - 10% | 500万 - 1亿 | 第一个价值陡增点。 产品功能基本完备,设计初步稳定。具备吸引早期投资的条件。 |
候选药物(药) | |||||
5. 设计冻结(械) | 设计确定 | 中 ~50% | 10% - 15% | 500万 - 1.5亿 | 注册路径清晰,生产技术可行。风险从“技术风险”转向“注册风险”。 |
6. 临床前完成 | 动物数据 | 中 ~40% | 15% - 25% | 1000万 - 2.5亿 | 第二个价值陡增点。 获得了系统的安全有效性数据,为人体试验铺平道路。 |
7. 临床试验I期 | 初步人体安全 | 中低 ~30% | 25% - 40% | 1000万 - 4亿 | 初步证明了在人体中的安全性,迈出了最关键的一步。 |
8. 临床试验II期 | 初步人体有效 | 低 ~20% | 40% - 60% | 1000万 - 6亿 | 显示了有效性信号,大大提升了成功概率。是并购和合作的热点。 |
9. 临床试验III期 | 确证人体有效 | 很低 ~10% | 60% - 80% | 2000万 - 8亿 | 成功在即,主要风险在于注册审批和生产。 |
10. 获得注册证 | 可上市产品 | 极低 <5% | 80% - 100%+ | 5000万 - 12亿 | 价值兑现点。 产品可以直接销售产生现金流。估值基于市场表现和销售预期。 |
重要提示:
专利是价值的“护城河”。一个没有专利保护的项目,其价值会大打折扣。
团队是价值的“放大器”。一个由技术、临床、注册、商业专家组成的核心团队,能显著提升投资人信心和估值。
市场是价值的“天花板”。一个针对罕见病的小众产品,和一个针对高血压的广谱产品,即使技术同样先进,其潜在总价值也完全不同。
第四章:选择成果转化方式——我该如何“放手”或“前行”?
并非所有发明者都需要自己创业。根据您的个人意愿、项目特点和资源情况,可以选择不同的转化路径。
方式一:知识产权许可/转让(“甩手掌柜”式)
模式: 将您申请获得的专利(或其他知识产权)一次性转让或按销售额的一定比例(通常1%-5%)授权给一家成熟的医药/器械公司。
适用阶段: 越早期越适用(阶段1-4)。如果您不希望深度参与商业运营,这是快速变现、风险最低的方式。
优点: 快速获得收益,无需承担后续开发的高额费用和风险。
缺点: 收益上限较低,失去了对项目后续发展的控制权。
方式二:作价投资入股(“合伙创业”式)
模式: 以您的知识产权(经第三方评估作价)作为资本,与外部投资人的现金资本共同成立一家新的项目公司(Spin-off Company)。您作为公司的联合创始人/首席科学官,继续主导技术开发。
适用阶段: 阶段3-5,当项目有了初步的原型或数据,显示出巨大潜力时。
优点: 能深度参与转化全过程,享受公司成长带来的最大化收益(如果成功)。
缺点: 过程漫长,个人需要投入大量时间和精力,承担创业风险,股权会被稀释。
方式三:合作开发(“借船出海”式)
模式: 与一家企业签订合作协议,共同开发项目。您和您的团队主要负责技术指导和临床研究,企业负责资金投入、工程化、注册申报和市场营销。收益按约定比例分成。
适用阶段: 各个阶段都适用,尤其在阶段4-6,当项目需要大量资源投入时。
优点: 优势互补,风险共担,可以利用企业的现有资源和经验。
缺点: 合作过程中的沟通和管理成本较高,可能存在目标不一致的风险。
方式四:自行转化/院内转化(“自力更生”式)
模式: 依托医院自身的平台和资金(或申请政府专项基金)进行开发,最终产品归医院所有,您和团队获得奖励和分成。
适用阶段: 适用于一些小型、低风险、主要在医院内部使用的器械或软件。
优点: 流程相对内部化,转化成果直接服务于本院。
缺点: 资源有限,难以应对复杂和高风险的项目,市场推广能力弱。
结语与行动建议
尊敬的医务创新者们,将您的临床智慧转化为普惠世界的产品,是一条充满挑战但无比光荣的道路。这条路上,您并不孤单。
1. 第一步:梳理与记录。 拿出您的创意,对照本指南,尝试填写您的项目类型、当前阶段,并思考下一步需要做什么。
2. 第二步:寻求专业帮助。 主动与您医院的临床转化办公室/技术转移办公室联系。我们是您身边的“导航员”。
3. 第三步:保护知识产权。 在公开披露您的想法之前,务必先与转化办公室讨论专利布局策略。
4. 第四步:准备您的“故事”。 学习用商业的语言(痛点、解决方案、市场规模、竞争优势)来包装您的技术,这对于吸引合作伙伴和投资人至关重要。
创新转化,道阻且长,行则将至。希望这份指南能成为您征程上的第一张精准地图,助力您跨越从“实验室”到“手术台”的鸿沟,最终让您的智慧之光,照亮更多患者的生命。
附录:常用术语表
NMPA: 国家药品监督管理局,中国医疗器械和药品的最高监管机构。
FDA: 美国食品药品监督管理局。
IPO: 首次公开募股,即公司上市。
CRO: 合同研究组织,提供研发外包服务。
CDMO: 合同研发生产组织,提供生产和工艺开发服务。
GMP: 药品生产质量管理规范。
IPO(这里指另一个概念): 知识产权办公室。
MOA: 市场机会分析。
BLA/NDA: 生物制品许可申请/新药申请(美国)。
PMA: 上市前批准(美国对于高风险器械)。

